网站首页
医院概况
医院简介
历史沿革
医院领导
组织架构
医疗设备
优抚专栏
优抚专栏
就医指南
预约挂号
门诊排班
就医指南
交通指南
科室导航
重点科室
专家风采
新闻快递
医院新闻
媒体聚焦
健康科普
科普动态
科普视频
党建文化
党建活动
群团工作
廉洁建设
院务公开
通知公告
医保政策
意见反馈
资料下载
科研教学
教学动态
学术成果
进修实习
医学伦理
图书馆
人力资源
招聘信息
F:\Desktop\wts-master\wts\jyzn\index.html
预约挂号
门诊排班
就医指南
交通指南
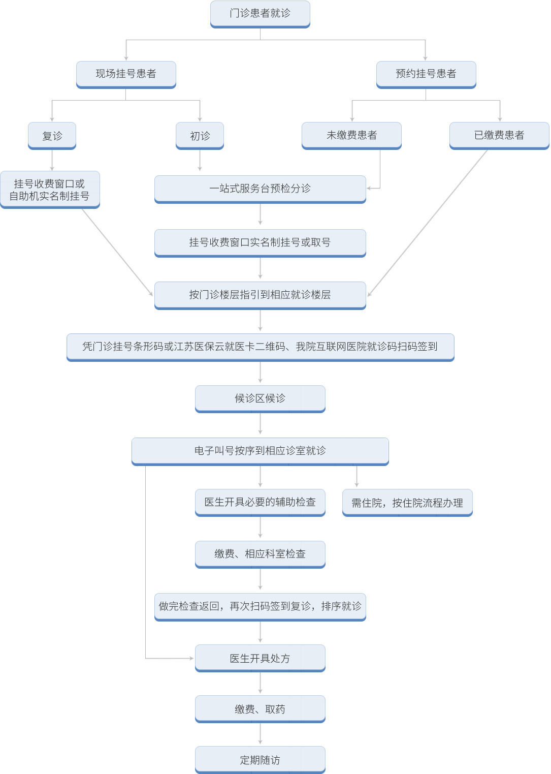
门诊患者就诊流程
住院流程